生态环境部 公告 2022年 第21号
关于发布《污染物排放自动监测设备标记规则》的公告
根据《中华人民共和国环境保护法》《中华人民共和国大气污染防治法》《中华人民共和国水污染防治法》《排污许可管理条例》等法律法规,我部制定了《污染物排放自动监测设备标记规则》,现就有关事项公告如下。
一、本公告所指排污单位,是应当依法安装、使用、维护污染物排放自动监测设备,并与生态环境主管部门的监控设备联网的排污单位。
二、排污单位应当按照环境保护有关法律法规和标准规范安装、使用、维护污染物排放自动监测设备,对自动监测设备开展质量控制和质量保障工作,保证自动监测设备正常运行,保存原始监测记录,并确保自动监测数据的真实、准确、完整、有效。
三、因自动监测设备故障、维护、调试等特定运行状况或者生产设施、污染防治设施启停机、故障等非正常运行工况,导致污染物排放自动监测设备传输数据异常或者污染物排放超过相关标准等异常情况的,排污单位应当按照相关自动监测数据标记规则对产生自动监测数据的相应时段进行标记。标记则视为向生态环境主管部门报告异常情况。
四、自动监测数据标记规则包括《污染物排放自动监测设备标记规则》(以下简称《设备标记规则》)和分行业的生产设施、污染防治设施工况标记规则(以下简称工况标记规则)。《设备标记规则》适用于所有行业,用于规范排污单位标记自动监测设备故障、维护、调试等特定运行状况;工况标记规则用于规范排污单位在自动监测时,标记生产设施或污染防治设施启停机、故障等非正常运行工况。
五、排污单位是审核确认自动监测数据有效性的责任主体,应当按照《设备标记规则》确认自动监测数据的有效性。一般情况下,每日12时前完成前一日自动监测数据的人工标记,逾期则视为对自动监测数据的有效性无异议。
六、依据《设备标记规则》标记为无效的自动监测数据,不作为判定污染物排放是否超过相关标准的依据。依据工况标记规则标记为非正常工况,并且生产设施、污染防治设施运行达到生态环境保护相关标准、规范性文件要求的,限定时间内的自动监测数据不作为判定污染物排放是否超过相关标准的依据。
七、自动监测数据标记体现自动监测数据真实性、准确性、完整性和有效性等重要属性,标记内容是自动监测数据的重要组成部分。
八、排污单位的自动监测数据向社会公开时,数据标记内容应当同时公开。
九、生活垃圾焚烧发电行业的工况标记规则按照《关于发布〈生活垃圾焚烧发电厂自动监测数据标记规则〉的公告》(生态环境部2019年第50号公告)执行,其他行业的工况标记规则另行制定。
十、本公告自2023年1月1日起,在生活垃圾焚烧发电、火力发电、水泥制造和造纸等行业正式施行。各地可以结合实际情况组织其他行业参照施行。
特此公告。
2022年7月19日
生态环境部办公厅2022年7月19日印发
污染物排放自动监测设备标记规则
为落实排污单位主体责任,保证自动监测设备正常运行,确保自动监测数据真实、准确、完整、有效,指导排污单位及时、如实向生态环境主管部门报告自动监测设备传输数据异常情况,制定本规则。
一、适用范围
本规则适用于应当依法安装、使用、维护污染物排放自动监测设备,并与生态环境主管部门的监控设备联网的排污单位。其他与生态环境主管部门的监控设备联网的污染物排放自动监测设备标记可参照本规则执行。
二、规范性引用文件
从下列文件中引用的条款适用于本规则。不注日期的引用文件,其最新版本(包括所有的修改单)适用于本规则。
HJ 75 固定污染源烟气(SO2、NOX、颗粒物)排放连续监测技术规范
HJ 356 水污染源在线监测系统(CODCr、NH3-N 等)数据有效性判别技术规范
HJ 212 污染物在线监控(监测)系统数据传输标准
三、术语及定义
下列术语及定义适用于本规则。
3.1 自动监控系统
自动监控系统,指由排污单位的污染物排放自动监测设备和生态环境主管部门的监控设备组成,用于监控监测污染物排放状况的信息系统。
自动监测设备,指安装在排污单位污染源现场,用于直接或间接监控监测污染物排放状况的仪器设备,包括用于连续监控监测污染物排放的仪器、流量(速)计、采样装置、数据采集传输仪、水质参数、烟气参数的监测设备,以及在主要生产工序、治理工艺或排放口等关键位置安装的工况参数、用水用电用能、视频探头监控等间接反映水或大气污染物排放状况的仪表和传感器设备。
生态环境主管部门的监控设备,指通过通信传输网络获取排污单位现场端污染物排放自动监测数据,对排污单位实施自动监控的信息管理平台,包括供生态环境主管部门使用的“自动监控系统管理端”和供排污单位使用的“自动监控系统企业服务端”等软件,以及支撑软件运行的计算机机房硬件设备等。
3.2 自动监测设备标记
指排污单位按照本规则,根据自动监测设备运行和数据传输联网状况,对产生自动监测数据的相应时段进行标记,确认自动监测数据有效性的操作。
自动监测设备标记分为自动标记和人工标记。自动标记是指具备自动标记功能的自动监测设备或者自动监控系统企业服务端,按照本规则自动生成相应标记内容的操作。人工标记是指排污单位授权的责任人人工判断自动监测设备运行和数据传输联网状况,并在自动监控系统企业服务端按照本规则填报相应标记内容的操作。
3.3 自动监测数据
指自动监测设备运行时产生的数据以及标记内容。
3.4 自动监测数据无效
自动监测数据不能真实、准确、完整反映污染物排放实际状况时,排污单位按本规则如实标记的,视为自动监测数据无效。
3.5 自动监测数据有效传输率
指数据传输率和有效率的乘积,是表征自动监测数据完整性与有效性的指标。数据传输率依据自动监控系统企业服务端收到的自动监测数据进行计算,数据有效率依据本规则和有关规定认定的有效自动监测数据进行计算。
四、标记内容及要求
4.1 自动监测设备标记包括“自动监测设备维护”“数据补全”“数据有效”3 类标记。
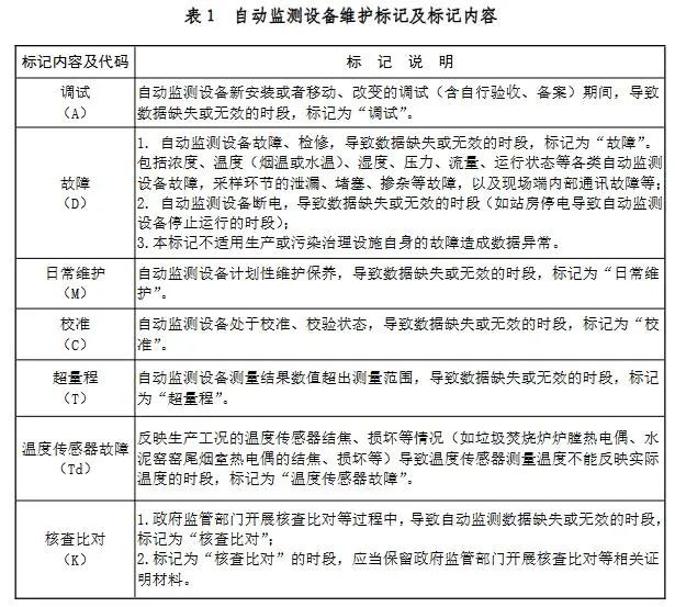
4.2 “自动监测设备维护”标记
因自动监测设备调试、故障、日常维护、校准等,导致数据缺失或无效的时段,标记为“自动监测设备维护”。对于烟气排放连续监测系统维护,简称为“CEMS 维护”。
排污单位应当规范开展自动监测设备运行维护,对照表 1 如实标记,并简要描述维护过程或故障原因,保存运行维护记录和相关台账备查。

针对同一监测因子的自动标记,在分钟数据、小时数据、日数据统计时段内,存在多种“自动监测设备维护”标记时,优先认定标记时间最长的标记内容。
发现自动监测设备校准、校验不合格时,从该次校准、校验至最近一次校准、校验合格期间的自动监测数据应当视为无效,排污单位应当在自动监控系统企业服务端,按照表1如实标记相应时段导致数据无效的具体标记内容。
4.3“数据补全”标记
为提高自动监测数据的完整性,排污单位对数据缺失或无效的时段进行数据补全,对照表 2 如实标记。

标记为“手工监测数据”的,应当保留相应监测报告、原始监测记录备查。
标记为“自动修约补遗数据”的,应当保留标记时段的运维台账、原始自动监测数据凭证、数据缺失或无效时段的情况说明等相关证明材料备查。修约补遗参照排污许可证要求进行;排污许可证未做要求的,参照 HJ212、HJ75、HJ356 等技术规范执行。数据缺失超过 168 小时仍未补全时,自动监控系统按相关技术规范对排放量自动进行修约补遗。
4.4 “数据有效”标记
一般情况下,自动监测数据默认自动标记为“数据有效”,代码为 N。
对按照 4.2 自动标记无效时段的数据,排污单位仍确认其有效的,在自动监控系统企业服务端修正标记为“数据有效”,并保留相关证明材料备查。
五、数据有效性的认定
5.1 排污单位可以利用具备自动标记功能的自动监测设备在自动监测设备现场端进行自动标记,也可以授权有关责任人在自动监控系统企业服务端进行人工标记。鼓励排污单位优先进行自动标记,提高标记准确度,减少人工标记工作量。同一时段同时存在人工标记和自动标记时,以人工标记为准。排污单位完成标记即为审核确认自动监测数据的有效性。
5.2 自动标记和人工标记均不对原始数据(含补传数据)进行修改。
5.3 自动标记即时生成,各项自动监测数据由自动监测设备同步按照相关标准规范分别计算。一般情况下,每日 12 时前完成前一日数据的人工标记,各项自动监测数据由自动监控系统企业服务端计算;如因通讯中断数据未上传、系统升级维护等导致无法人工标记时,应当在数据上传后或标记功能恢复后 24 小时内完成人工标记。逾期不进行人工标记,视为对自动监测数据的有效性无异议。
5.4 开展大气污染物排放连续监测时,其自动监测小时均值数据的有效性依据自动监测分钟数据标记情况进行自动判断。1 小时内,“CEMS 维护”标记少于或等于 15 分钟,且不影响小时均值有效性时,可不再对小时均值数据进行标记。
5.5 自动监测日均值数据有效性,依据自动监测小时均值数据标记情况进行自动判断。
六、标记时段的统计
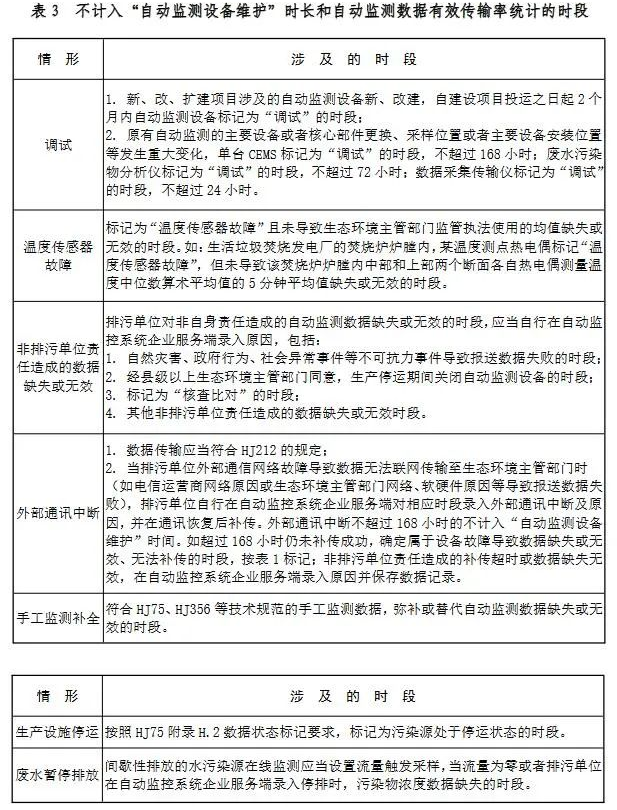
表 3 所列情形及相应时段不计入“自动监测设备维护”时长,不参与自动监测数据有效传输率统计。
涉及“自动监测设备维护”时长、自动监测数据有效传输率的违法违规认定,按有关规定执行

七、 其他
7.1 排污单位按规则标记后,即视为向生态环境主管部门报告,可不再提交相同内容的纸质报告。
7.2 上传的自动监测数据及其标记内容可通过自动监控系统企业服务端导出,也可通过数据接口将自动监测数据回流至排污单位。各级生态环境主管部门通过数据交换方式共享获取标记内容,排污单位无须重复标记。
7.3 排污单位应当依托数据标记内容建立电子化运维台账,运维过程全程信息化留痕。
7.4 排污单位应当遵守安全生产规定,按照安全生产管理要求安装、运行和维护污染物排放自动监测设备。

13910752062